<<<前のニュース|2024年4月の一覧|次のニュース>>>


チームまたは個人で時間内に走れる距離を挑戦する「ディスタンスチャレンジ」。と言っても、富士山と海、オリーブ園を眺める素敵な景色の中、仲間と楽しい時間を過ごすことをメインに、1周5kmのコースを仲間とリレーして走れる周回数をチャレンジしましょう。
メリダのMTB試乗も可能。レンタルバイクもあります!
「e-bikeの部」もご用意しましたので、e-bikeでのご参加お待ちしております!
◆日程:2024年5月3日(金祝)
◆スケジュール
9:00~11:00 受付
9:30~11:00 コース試走 / 初心者講習会(無料)
11:30 スタート
14:30 終了
15:00 閉会式
◆場所:湘南ベルマーレアドベンチャーヒルズ
(ファームビレッジ湘南 中井オリーブ園)
https://goo.gl/maps/D2cpr4nUwkhDaSKt5
※無料駐車場あり
◆コース
1周約5kmの周回コース 高低差168m(コースは変更する場合があります)

※私有地のため、講習会、イベント開催時以外は走ることができません。また、設定されたコース以外を走ることはご遠慮ください。
※4/14(日)、4/27(土)に、こちらの会場を利用して初心者・初中級者向けの教室+フリーライド「MTB プラクティスクラス【レンタルバイクあり!】」を開催しております。こちらのイベントにもぜひご参加ください。
4/14(日)https://moshicom.com/100076
4/27(土)https://moshicom.com/100077/
◆集合場所(受付)/駐車場

集合場所(受付):湘南ベルマーレアドベンチャーヒルズ(ファームビレッジ湘南 中井オリーブ園)
駐車場:湘南森林霊園 臨時駐車場
https://goo.gl/maps/51Ygpvxbu7HUtjrG6
※無料送迎
渋沢駅からの無料送迎を行います。
先着順となりますが、以下よりご予約をいただけます。
https://moshicom.com/103321/
◆競技:3時間以内に個人またはチームで走った周回数を競います。
・コースは約5km/周
・個人の部またはチーム(2名以上)
・制限時間3時間 (スタート後2時間45分を経過すると新しい周回には出られません)
・最後の周回に入ったら、フィニッシュ順に順位をつけます。
e-bikeの部:チーム内に1台以上e-bikeでの参加の方がいる場合は、順位を別途設定します。アンケート欄よりお知らせください。
◆対象年齢:高校生以上の方
◆参加費:
・ソロ参加 6,000円(税込)
・2人参加 10,000円(税込)
・3人参加 12,000円(税込)
・4人参加 16,000円(税込)
※別途システム利用料、申込につき110円(税込)。
◆オプション ※お申し込み時にサイト上で選択ください。
レンタルバイク
※メリダ/ミヤタMTBバイクレンタル 3,300円(税込)/台
レンタルバイクをご希望の方は、アンケート欄に「レンタル希望、身長●●●cm」と記入をお願いします。
(台数に限りがありますのでお申込み先着順とさせていただきます)
※レンタルバイクの破損及び盗難・紛失などについて
お客様の故意または過失(施設ルールやスタッフの注意事項に従わない場合など)で、自転車等のレンタル器具が破損した場合は、車両時価相当額を上限とした修理・交換費用をご負担していただく場合がございます。
◆出場規定
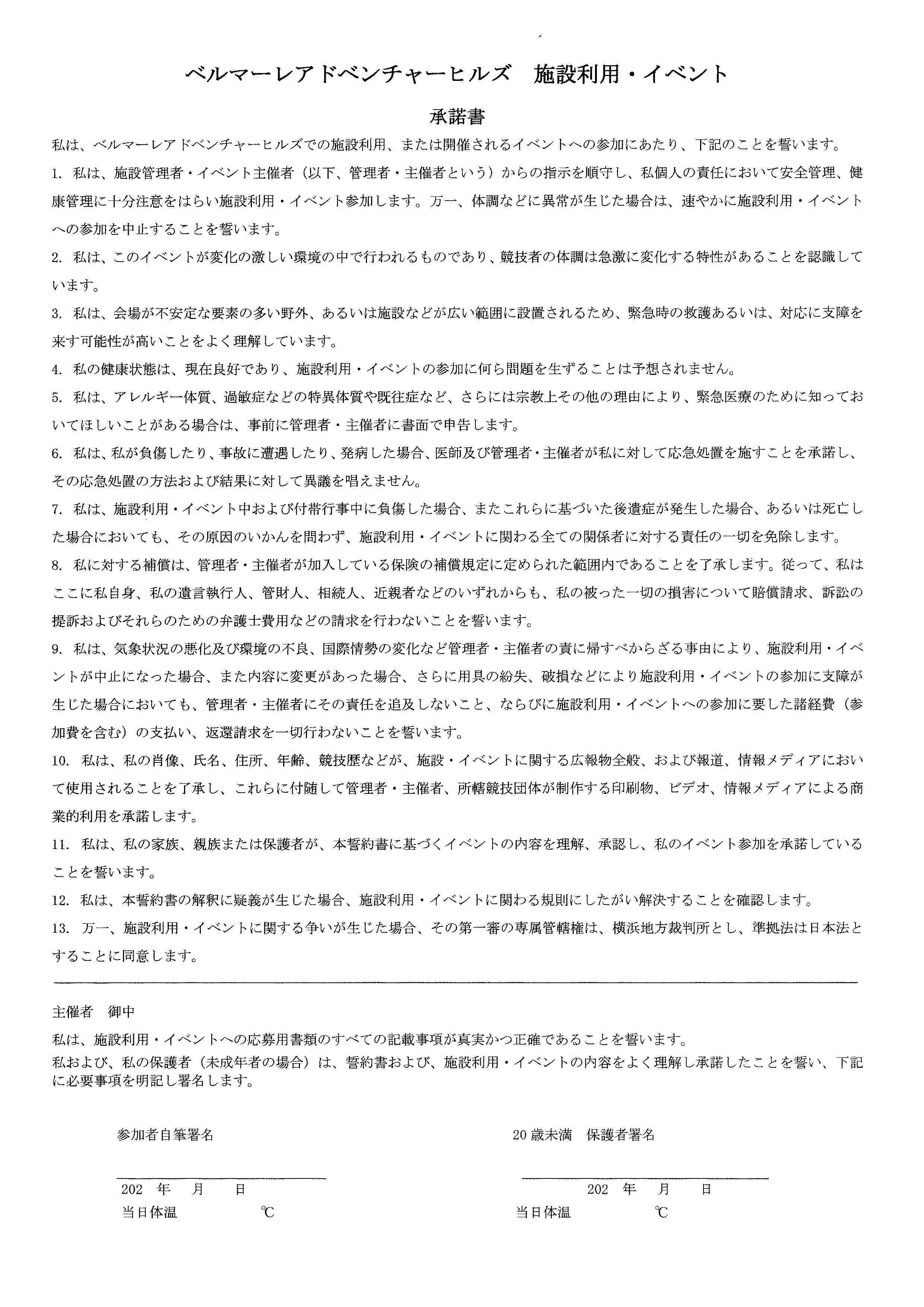
・下記注意事項と承諾書をよく読み理解した上でご参加ください。
・コース上に補給ポイントはございません。
・コースはマーキング、看板を設置しますが、自身の責任で走ってください。
・大会の距離や山林を走り続けるという特殊性を十分理解し、必要なトレーニングを行って、参加してください。
・自然の中で開催されるこの種の競技で起こりうる問題や、疲労、内臓や消化器官の不具合、筋肉などの痛み、軽度の怪我が引き起こす肉体的、精神的問題に対して、自ら対処できる能力を有し、自己責任であることを十分理解して、参加してください。
◆注意事項
以下のものを携帯して参加してください。
□ゼッケン(受付にて配布)
□保険証(コピー可)
□申し込み時届け出た電話番号の携帯電話(大会当日連絡が取れること)
□飲料水(必要な分)、ボトル、カップ
◆禁止事項(以下のルールに反した場合、失格の対象になります)
・ゴミを捨てること。
・不正・危険行為(乗り物の使用、代走、その他法律に抵触する行為)
・大会運営スタッフの指示に従わないこと。
・関門時間後にもかかわらず、競技を続けること。
◆お申込み
以下の予約サイトより、必要事項をご入力ください。
https://moshicom.com/103301/
◆その他
・イベント中に写真、動画の撮影を行います。撮影した写真、動画はホームページやSNS、イベントの報告などに使用いたしますので予めご了承ください。
・体調不良の方は、参加をご遠慮下さい。
・イベント内または移動時におけるお客様ご自身による怪我や事故・盗難紛失等は、基本的に自己責任となります。万が一に備えて、お客様ご自身でスポーツ傷害保険、個人賠償責任保険等へのご加入を強くお勧めいたします。
◆大会中止基準
下記の事由により、大会の開催、継続が困難であると判断した場合は、主催者は大会開催の中止または大会途中の中断を決定します。コースの変更による大会の継続、大会開催日の順延などはありません。また、その際は競技開始前、開始後に関わらず、参加費・レンタル代の返金はいたしません。
・気象警報の発令時、大規模地震における警戒宣言発令時。
・コース途中におけるがけ崩れ落石など参加者の安全を確保できないと判断される場合。
・地震、風水害、降雪、事件、事故、戦争、疫病などが発生、予想される場合。
なお、大会中止の判断のタイミングは,開催時間の2時間前(前日判断の場合、原則「17時」)までにお申込サイトなどに掲載します。
■企画 NPO法人 湘南ベルマーレスポーツクラブ
■共催 Jリーグ
■協力 メリダジャパン株式会社 / 株式会社ミヤタサイクル / セオサイクル / 株式会社ファームビレッジ湘南 / バイン株式会社 / 中井スポーツパートナーズ
<<<前のニュース|2024年4月の一覧|次のニュース>>>